2020-01-09 13:42
来源:点击:15755学习CAD有一段时间了,却看不懂建筑施工图纸怎么办?我们知道在CAD图纸中,有很多种不同的符号,比如电气符号,钢筋符号等等,我们想要看懂相关施工图纸,必须先要了解这些符号所表达的意思,同时学会识图。本篇给大家分享一组建筑视图符号详解,以及建筑施工图纸查看方法。 更多装修效果图尽在装修乐http://www.zxl.com/
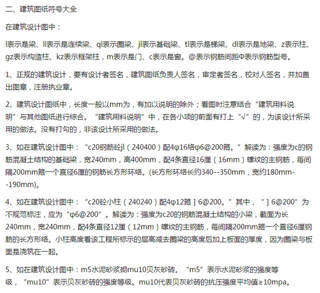
3种方法教你看懂建筑施工图纸







以上,就是装修乐小编给大家带来的施工图纸 3种方法教你看懂建筑施工图纸全部内容,希望对大家有所帮助!
热门文章
装修公司 更多>>
宝鸡市金铭饰家装饰工程有限公司
2021-07-21
宝鸡市壹凡装饰工程有限公司
2021-07-19
汉中罗兰蒂美装设计工程有限公司
2021-07-19
汉中吉隆装修装饰有限公司
2021-07-19
汉中市九天实业有限公司
2021-07-19
最新文章 更多>>
凛冬之美丨莫干山科技木与自然共舞 诠释艺术之美
2023-11-08
什么牌子的花洒好用且质量好?双十一好物清单都在这里!
2023-11-08
装修旺季别错过,加盟可耐美就要趁现在
2023-11-08
共启新程,巡回发布·杭州站 | 以用户为原点,帅康0烟感集成烹饪中心构筑健康新厨房友好体验
2023-11-08
卧室适合什么风水摆件 卧室风水摆件放哪里比较好呢
2023-11-07
省钱 · 省时 · 省心
今日仅剩100个免费名额
热门标签更多>>
免费报价
免费设计
*声明 :装修乐为您提供专业、透明、准确的装修报价,该项服务绝不产生任何费用,您的隐私将被严格保密!
稍后装修顾问将来电,免费为您提供装修咨询服务
如有疑问,可扫码添加客服微信咨询